Link bezpośredni
  • Conrad
  • Moje konto

    Zaloguj / Rejestracja

  • Koszyk

  • Wyprzedaż - sprawdź najlepsze okazje cenowe! Wyprzedaż - sprawdź najlepsze okazje cenowe!
  • Kategorie tematyczne
    Przemysł
    Infrastruktura
    Serwisy profesjonalne
  • Oferta
    Conrad - Your Sourcing Platform
    Promocje
    Wyprzedaż
    Nowości
    Bestsellery
    Strefa Porad
  • Serwisy
    E-Procurement
    Zapytanie ofertowe
    Produkty spoza katalogu
    Przedłużona gwarancja
    Serwis kalibracji
    Role Management System
  • Nasze produkty
  • Moje konto
  • Lista obserwowanych
  • Wyloguj
Conrad
Start
Automatyka i pneumatyka Automatyka Moduły zdalnej konserwacji i sterowania Moduły bezprzewodowej transmisji danych Phoenix Contact

Moduł I/O Phoenix Contact ILB BT ADIO MUX 2702875, 1 szt.

EAN:
Numer producenta
Numer produktu
Dwa zielone, elektroniczne urządzenia z modułowymi komponentami i złączami. Są one możliwe do układania w stos i posiadają kolorowe sloty.
Dwa zielone, elektroniczne urządzenia z modułowymi komponentami i złączami. Są one możliwe do układania w stos i posiadają kolorowe sloty.
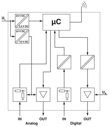
Schemat blokowy układu nadzoru napięcia z mikrokontrolerem (µC), wejściami i wyjściami analogowymi oraz cyfrowymi, z regulatorem napięcia z 24V do 3,3V i 15V.
Diagram przedstawia dwa rysunki urządzeń: A z ruchem w dół, B pochylające się do tyłu, zamontowane na ścianie.
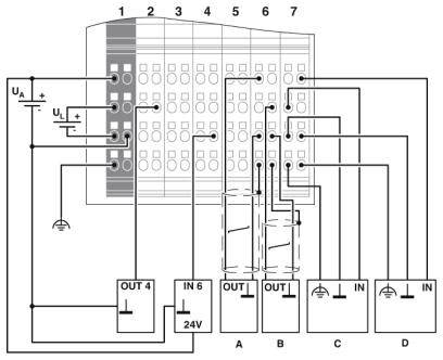
Schemat elektrycznego urządzenia sterującego z siedmioma punktami przyłączeniowymi (1-7). Przedstawiono połączenia z czterema modułami (A-D).
Ilustracja przedstawia dwa narzędzia, A i B, pracujące przy elektrycznym bloku zaciskowym. A wskazuje na naciskanie, B na wprowadzanie przewodu.
Schemat blokowy: Mikrokontroler (µC) steruje analogowymi i cyfrowymi jednostkami sygnałowymi, z wejściami napięcia 24V, 3,3V i 15V DC, przedstawiający przepływ sygnałów i łączność.
Rysunek techniczny urządzenia z wymiarami: szerokość 95 mm, wysokość 123,4 mm, głębokość 58,5 mm. Przedstawiono widok czołowy i boczny.
Rysunek modułu elektronicznego z wieloma slotami. Ponumerowane obszary przedstawiają złącza i wskaźniki świetlne.
1/8
Zdjęcie poglądowe
Phoenix Contact
Karta katalogowa (PDF)
European union
 

Liczba

Suma
zł
6879,00 zł
z VAT (klient indywidualny)
Zgłoś wątpliwości prawne
  • Ponad 1 250 000 produktów

  • Konto handlowe

  • Wyceny RFQ i BOM

  • Wsparcie techniczne

  • Zlecenia terminowe

  • Centrum pomocy

  • Zamówienia

  • Dostawa

  • Zwrot  

  • Faktury

  • Gwarancja i reklamacje

  • Dyrektywa Omnibus w Conrad

  • O firmie

  • Conrad Sourcing Platform

  • Pracuj w Conrad

  • Aktualne promocje

  • Marki własne

  • Strefa porad

  • Certyfikaty

  • Informacje o dostępności cyfrowej

  • Usługi dla firm

  • e-Procurement

  • Zapytanie ofertowe

  • Zlecenia terminowe

  • Produkty spoza katalogu

  • Vulnerability Disclosure Program

  • Serwisy

  • Serwis kalibracji

  • Kategorie produktowe A-Z

  • Nasze marki A-Z

  • Centrum dokumentacji

  • Usługa cięcia kabli na metry

  • Katalogi

  • System zarządzania rolami zakupowymi

Newsletter

Proszę podać prawidłowy adres e-mail!

Metody płatności
  • PayU
  • PayPal
  • Blik
Media społecznościowe

Kontakt
12 622 98 00
Pon-Pt godz. 8:00-17:00
bok@conrad.pl
 

Wszystkie ceny bez podatku VAT i kosztów dostawy. Przekreślona cena to zawsze najniższa cena oferty z 30 dni przed obniżką.

Wszystkie ceny zawierają podatek VAT, nie obejmują kosztów dostawy. Przekreślona cena to zawsze najniższa cena oferty z 30 dni przed obniżką.

Rabaty obowiązują wyłącznie na produkty dostępne od ręki (status dostawy zielony): 15% zniżki na wybrane produkty marki Reolink, 15% zniżki na wybrane produkty marki Sygonix oraz 10% zniżki na produkty marki Abus. Oferta ważna do 26.04.2026 r. na stronie conrad.pl Nie można łączyć z innymi kodami rabatowymi. 1x na klienta biznesowego/osobę prywatną. W indywidualnych przypadkach może zostać nałożone ograniczenie ilościowe.

  • Regulamin

  • Informacje dla konsumentów

  • Polityka prywatności

  • Polityka plików cookies

Porównanie produktów
Lista obserwowanych